Nankikinnamit 'networked' is a horticultural term often used by Vanaw native speakers when talking about relations, especially about how members of a current generation are connected to one another by affinity and consanguinity. The stem kamit refers to a plant's tendrils.
The following sub-pages contain lists of pu-un 'genealogy' -- manmanakom 'ancestors' and ganak 'descendants' -- among several Vanaw clans, as well as other information and related events..
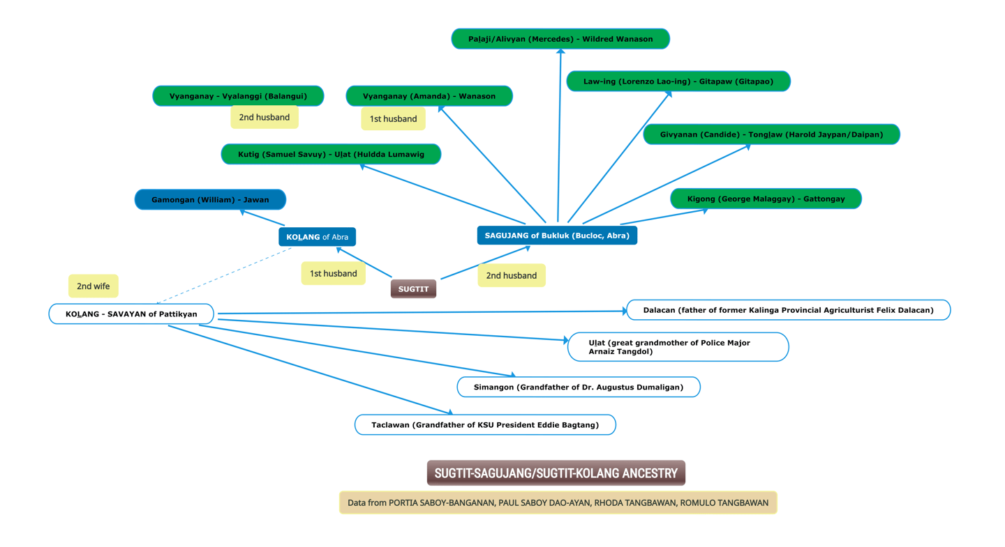
My sources for this series of genealogical mindmaps are the following:
Portia Saboy-Banganan
Paul Saboy Dao-ayan
Romy Tangbawan
Rhoda Tangbawan
Cyril Saboy & Analiza Limbawan-Saboy
Mollie Quibayen Rodriquez
Romy Tangbawan scoured church records and either validated or supplemented the data with fellow iVanaws like manong Paul Dao-ayan, ikit
Pu-un 'Genealogies'


SAGUJANG-SUGTIT


SAVUY-JAW-AYAN (DAO-AYAN)


